党委办公室
 首页  学校首页  部门概况  新闻动态  通知公告  督查督办  保密工作  规章制度  理论学习  办事指南  常用下载 
规章制度
当前位置: 首页>>规章制度>>正文
 
中共河南工学院委员会关于印发《中共河南工学院委员会会议议事规则》和《河南工学院校长办公会议事规则》的通知
2020-12-31 17:19     (浏览次数)


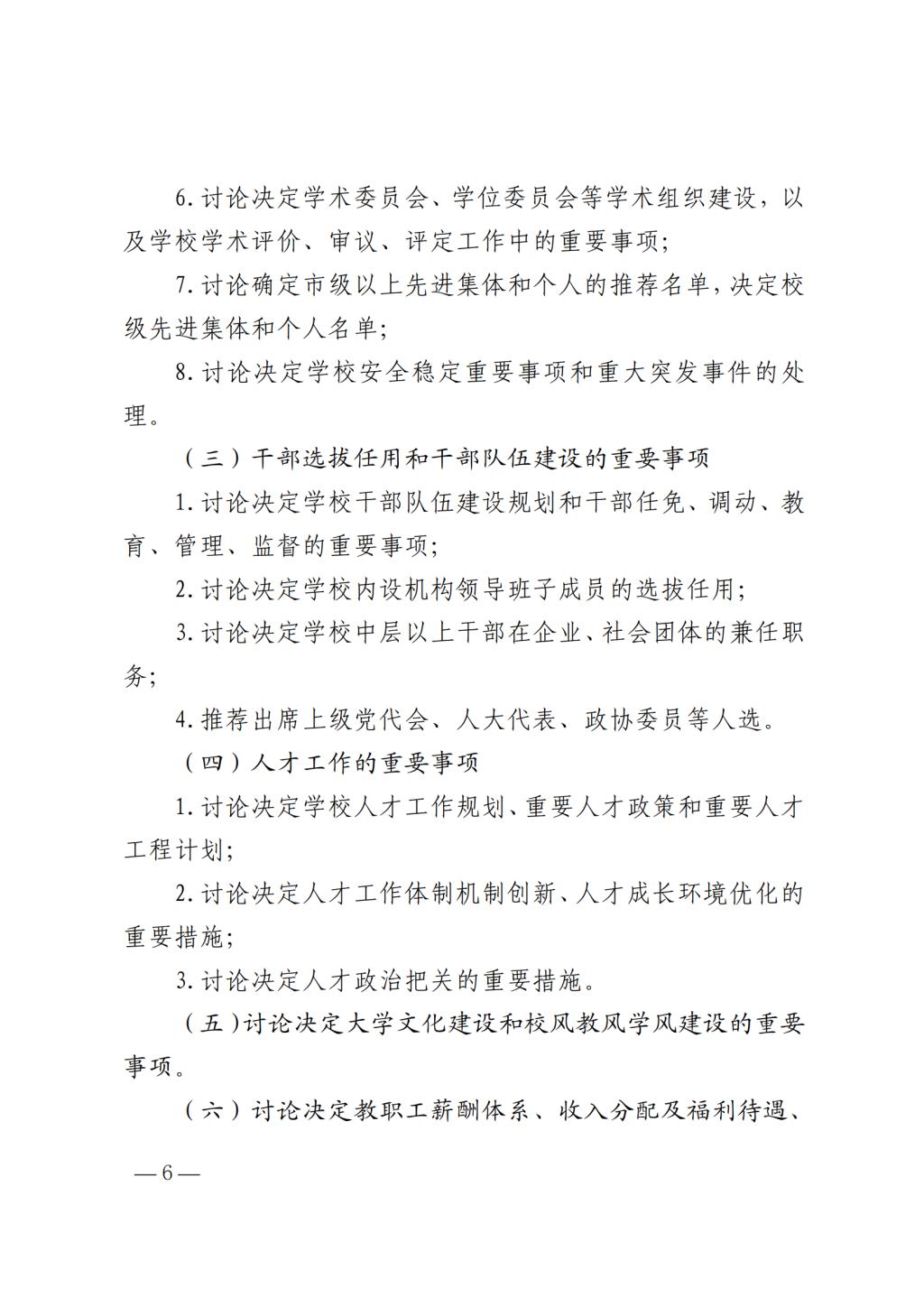
关闭窗口

中共河南工学院委员会办公室  地址:河南省新乡市红旗区平原路699号办公楼9楼

联系电话/传真:0373-3691222    电子邮箱:hngxydwbgs@hait.edu.cn     邮编:453003